91吃瓜
2015级、2016级本科生:
一、2017北京大学暑期学校时间安排:
1、网上注册选课时间:5月18日早9:00-6月25日下午5:00(建议学生尽快完成选课,选课费用学生自行缴纳,91吃瓜
资助工作将于2017年9月进行)
2、外校学生报到时间:7月2日上午9:00-11:30,7月2日下午13:30-16:30
3、学生上课时间:根据个人选课时间而定
第1周:7月3日-7月9日
第2周:7月10日-7月16日
第3周:7月17日-7月23日
第4周:7月24日-7月30日
第5周:7月31日-8月6日
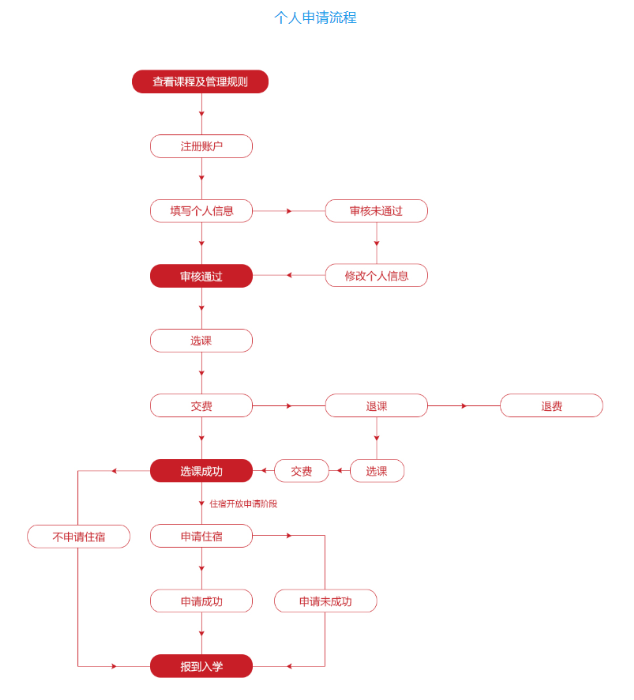
二、2017北京大学暑期学校个人选课流程:

三、注意事项:
请以下学生尽快登录北京大学暑期学校网站完成选课,选课需提供个人证件扫描件、成绩单扫描件等请自行准备,GPA及排名证明材料91吃瓜
将统一提供(请以下同学加入QQ群512076055下载),所有材料请学生注册后在系统内提交,具体要求在系统内查看。
91吃瓜
报名报名截至时间为5月22日17:00,请同学们下载并填写《91吃瓜
91吃瓜
暑期学校项目申请表》,于5月26日前交到X1118A。随后,91吃瓜
将组织所有参与暑期课程的同学签署《91吃瓜
参加北京大学2017暑期学校项目学生出行承诺书》。

91吃瓜
2017年5月18日